新闻中心
NEWS CENTER
近年来发生的医疗机构火灾警示我们
做好事前预防极为重要
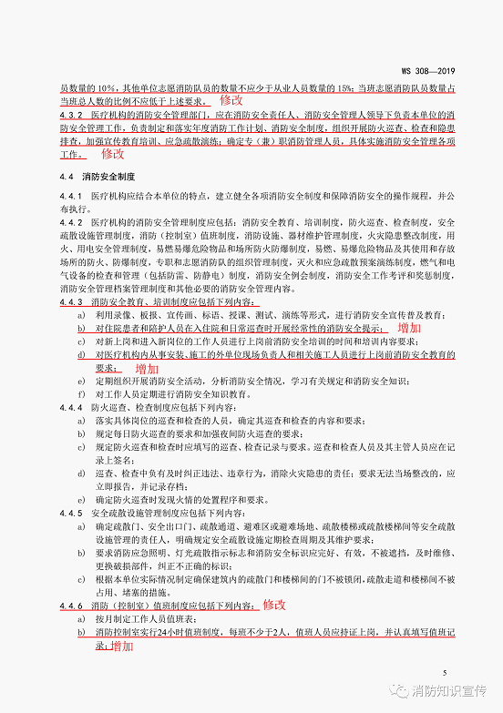
医疗机构消防安全管理九项规定
(2020版)
一、守法遵规,严格执行标准
(一)遵守法律规定。各级各类医疗机构要严格遵守《消防法》《安全生产法》《机关、团体、企业、事业单位消防安全管理规定》等法律法规。
(二)执行相关强制性消防标准。贯彻执行《WS308医疗机构消防安全管理》和《GA654人员密集场所消防安全管理》等强制性消防标准。
(三)规范消防行为。建立健全消防安全自查、火灾隐患自除、消防责任自负以及自我管理、自我评估、自我提升的工作机制,全面确保本单位消防安全。
二、落实责任,加强组织领导
(一)落实主体责任。贯彻《国务院关于加强和改进消防工作的意见》、消防安全责任制及实施办法,全面实行“党政同责、一岗双责、齐抓共管、失职追责”制度,落实“管行业必须管安全、管业务必须管安全、管生产经营必须管安全”的要求,建立逐级消防安全责任制,明确各岗位消防安全职责,层层签订责任书。公立医疗机构党政主要负责人,其它医疗机构法定代表人、主要负责人或实际控制人是本单位消防安全第一责任人,对本单位消防安全全面负责。主管消防安全的负责人是单位的消防安全管理人,领导班子其他成员对分管范围内的消防安全负领导责任。
(二)明确责任部门。明确承担消防安全管理工作的机构和消防安全管理人,负责本单位的消防安全管理工作,负责制订和落实年度消防工作计划,组织开展防火巡查、检查、隐患排查和监督整改,加强宣传教育培训、应急疏散演练、督导考核等。按照《医疗卫生机构灾害事故防范和应急处置指导意见》要求,切实做好各项防范和应急处置工作。
(三)履行消防职责。各部门(科室)要履行消防安全主体责任,主要负责人为本部门(科室)消防安全第一责任人,设立消防安全员。全体职工履行岗位消防安全职责,做好本部门(科室)消防安全管理各项工作。
三、防患未然,坚持日常巡查
(一)坚持日常巡查。医疗机构应当明确消防巡查人员和重点巡查部位,每日组织开展防火巡查并填写巡查记录表。住院区及门诊区在白天至少巡查2次,住院区及急诊区在夜间至少巡查2次,其他场所每日至少巡查1次,对发现的问题应当当场处理或及时上报。各部门(科室)的消防安全员要坚持日巡查并填写记录表。两人以上的工作场所,无值班的部门(科室),每天最后离开的人员要对本部门(科室)相关场所的消防安全进行检查并签字确认。应当根据实际情况相应加大巡查频次和力度。
(二)突出巡查重点。
1.用火、用电、用油、用气等有无违章情况;
2.安全出口、消防通道是否畅通,安全疏散指示标识、应急照明系统是否完好;
3.消防报警、灭火系统和其他消防设施、器材以及消防安全标识是否完好、有效,常闭式防火门是否关闭,防火卷帘下是否堆放物品;
4.消防控制室、住院区、门(急)诊区、手术室、病理科、检验科、实验室、高压氧舱、库房、供氧站、胶片室、锅炉房、发电机房、配电房、厨房、地下空间、停车场、宿舍等重点部位人员是否在岗履职;
5.医疗机构内施工场所消防安全情况。
(三)严格规范消防控制室工作。消防值班人员应当持有消防行业特有工种职业资格证书。消防控制室实行24小时值班制度,每班不少于2人。应当确保自动消防设施处于正常工作状态。接到火警信号后,应当以最快方式进行确认,确认发生火灾后应当确保联动控制开关处于自动状态,同时拨打“119”报警并启动应急处置程序。
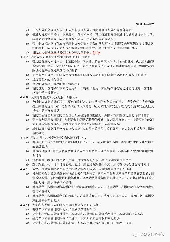
四、检查整改,及时消除隐患
(一)开展防火安全检查。每月和重要节假日、重大活动前至少组织1次防火检查和消防设施联动运行测试,建立和实施消防设施日常维护保养制度,对发现的安全隐患和问题立即督促整改。
(二)突出检查重点。
1.重点工种工作人员以及全体医护人员消防安全知识和基本技能掌握情况;
2.消防安全工作制度落实情况以及日常防火巡查工作落实情况,之前巡查发现问题的整改情况;
3.电力设备、医疗设备、办公电器、生活电器管理和使用部门消防安全责任落实情况;
4.消防设施设备运行和维护保养情况;
5.消防控制室日常工作情况,消防安全重点部位日常管理情况;
6.电气线路、燃气管道、厨房烟道等定期检查情况;
7.病理科、检验科及各种实验室内易燃易爆等危险品的管理情况;
8.火灾隐患整改和动火管理、临时用电等日常防范措施落实情况;
9.装修、改造、施工单位向医疗机构的消防安全管理部门备案和签订安全责任书情况。
(三)消除安全隐患。建立消防安全隐患信息档案和台账,形成隐患目录,并在单位内部公示。隐患治理要实行报告、登记、整改、销号的一系列闭环管理,确保整改责任、资金、措施、期限和应急预案“五落实”。
五、划定红线,严禁违规行为
(一)严禁使用未经消防行政许可或者不符合消防技术标准要求的建筑物及场所,严禁违规新建、扩建、改建不符合消防安全标准的构筑物(含室内外装修、建筑保温、用途变更等)。
(二)严禁采用夹芯材料燃烧性能低于A级的彩钢板作为建筑材料。
(三)严禁擅自停用关闭消防设备设施以及埋压圈占消火栓,严禁设置影响疏散逃生和灭火救援的铁栅栏,严禁锁闭堵塞安全出口、占用消防通道和扑救场地。
(四)严禁违反酒精等易燃易爆危险品的使用管理规范,严禁违规储存、使用危险品,严禁在病房楼等人员密集场所使用液化石油气和天然气,严禁违规使用明火,严禁在非吸烟区吸烟。
(五)严禁私拉乱接电气线路、超负荷用电,严禁使用非医疗需要的电炉、热得快等大功率电器。
(六)严禁电动自行车(蓄电池)在室内和楼道内存放、充电。
六、群防群治,狠抓培训演练
(一)医疗机构要加强对全体员工(包括在编人员、学生、实习生、进修生、规培生、合同制人员、工勤人员等)的消防安全宣传教育培训,职工受训率必须达到100%,每半年至少开展1次灭火和应急疏散演练。
(二)应当对新职工和转岗职工进行岗前消防知识培训,对住院患者和陪护人员及时开展消防安全提示。
(三)监督第三方服务公司履行消防安全管理职责,做好消防安全宣传教育培训演练等工作,受训率必须达到100%。
(四)人人掌握消防常识,会查找火灾隐患、会扑救初起火灾、会组织人员疏散逃生、会开展消防安全宣传教育,掌握消防设施器材使用方法和逃生自救技能。
(五)结合老、弱、病、残、孕、幼的认知和行动特点,制定针对性强的灭火和应急疏散预案,明确每班次、各岗位人员及其报警、疏散和扑救初起火灾的职责,并每半年至少演练1次。配备相应的轮椅、担架等疏散工具,对无自理能力和行动不便的患者逐一明确疏散救护人员。
(六)医疗机构消防安全重点单位应当根据需要设立微型消防站,配备必要的人员和消防器材,并定期进行培训和演练。
七、加大投入,改善设备设施
(一)医疗机构要确保消防投入,保障消防所需经费,持续加强人防、技防和物防建设。
(二)持续加大消防安全基础设施建设,按照国家和行业标准配置消防设施、器材,并定期进行维护保养和检测,确保灵敏、可靠,有效运行。主要消防设施设备上应当张贴维护保养、检测情况记录卡。
(三)设有自动消防设施的医疗机构,每年应当至少检测1次。属于火灾高危单位的,应当每年至少开展1次消防安全评估,针对评估结果加强和改进消防工作。
(四)消防设施器材要设置规范醒目的标识,用文字或图例标明操作使用方法,消防通道、安全出口和消防重点部位应当设置警示提示标识。
(五)确保报警系统和应急照明的齐全、灵敏、有效。
(六)推进“智慧消防”建设,促进信息化与消防业务融合,提高医疗机构火灾预警和防控能力。
八、建章立制,加强队伍建设
(一)医疗机构党政领导班子每年专题研究消防安全工作不少于1次,领导班子成员每人每年带队检查消防安全不少于1次。
(二)制定完善消防安全规章制度,及时总结实践中的好经验、好做法,提炼固化为规章制度和操作标准。
(三)对消防工作人员和消防安全员进行经常性的业务培训、岗位培训、法规培训,切实增强消防技能,提高工作水平。
(四)关心爱护消防工作一线人员,不断改善工作环境,依法依规保障和提髙薪酬等方面待遇,加大考核培养及交流使用力度。
九、强化管理,严格考核奖惩
(一)医疗机构要认真遵守本规定,自觉接受各级卫生健康行政部门、中医药主管部门和消防救援机构的检查指导,持续加强本单位的消防安全工作。
(二)对本单位发生的火灾事故要如实、及时上报卫生健康行政部门、中医药主管部门以及消防救援机构,不得迟报、瞒报和漏报。
(三)建立风险管理和隐患排查治理双重预防机制,主动研究分析各地各类典型火灾事故案例,深刻汲取经验教训,举一反三,严防类似事故发生。
(四)按照国务院办公厅和国家卫生健康委消防工作相关考核办法,将消防工作情况纳入单位年度考评内容。
(五)科学制订和实施奖励制度,每年对成绩突出的部门和个人进行表扬和奖励。建立消防安全管理约谈机制,对未依法履行职责或违反单位消防安全制度并造成损失的责任人员和部门负责人严肃处理。
《医疗机构消防安全管理》WS308-2019
医疗机构为人员密集场所,且多为各类病患及其陪护人员,一旦发生火灾,人员疏散逃生困难,容易造成较严重的生命与财产损失。为规范医疗机构的消防安全管理,原卫生部于2009年发布实施了卫生行业标准《医疗机构消防安全管理》。近年来,我国消防安全形势依然严峻,重特大火灾仍时有发生,造成了重大人员伤亡和财产损失。为与当前对消防安全要求的提高同步,对《医疗机构消防安全管理》原有内容做进一步完善,纳入新形势下医疗机构消防工作的新内容、新要求,医疗机构管理标准专业委员会对该标准开展修订工作。本标准适用于各类医疗机构及其所在建筑的消防安全管理。本标准第4章“消防安全基本要求”和第5章“特定场所消防安全要求”为主要内容。标准第4章规定了医疗机构消防安全基本要求,结合《中华人民共和国消防法》、公安部令第61号《机关、团体、企业、事业单位消防安全管理规定》以及国家卫生计生委、公安部、国家中医药管理局联合制定的《医疗机构消防安全管理九项规定》等法律法规进一步详细规定了医疗机构的消防安全管理原则、消防安全责任、消防组织、消防安全制度、消防安全重点部位、日常巡查和检查、灭火和应急疏散预案、消防安全教育培训等要求。针对实际情况采取相应防范措施,对预防火灾、防止人员伤亡至关重要,公安消防监督机构、医疗机构积累了大量宝贵经验,本标准对此予以归纳总结。标准第5章规定了医院内特定场所的消防安全附加要求,通过结合医院的特点,明确了不同科室、部位的消防安全措施。这些科室、部位主要是人员密集、人员行动能力差、使用危险化学品或对保证建筑的消防安全至关重要。这些措施具有普遍指导意义,便于人员使用、执行。 本标准内容既是消防法律法规的进一步细化补充,也是结合医疗机构特点对实践经验的归纳总结。医疗机构通过采用本标准,规范自身消防安全管理行为,建立消防安全自查,火灾隐患自除,消防责任自负的自我管理与约束机制,达到防止火灾发生、减少火灾危害,保障人身和财产安全的目标。
本标准与WS 308—2009相比,除编辑性修改外主要技术内容变化如下:
——规范性引用文件增加了GB 25201、 GB/T 25894和WS 434(见第2章);
——修改明确了消防工作原则(见4.1.1, 2009年版的4.1.1);
——修改了消防设计审核、消防工程验收手续要求(见4.1.6, 2009年版的4.1.6);
——增加了属于高危单位的医疗机构开展消防安全评估的要求(见4.1.14);
——修改了消防安全责任人的职责要求(见4.2.5, 2009年版的4.2.5);
——修改了消防安全管理人的职责要求(见4.2.6, 2009年版的4.2.7);
——修改了各部门、科室的消防安全责任人的职责要求(见4.2.7, 2009年版的4.2.6);
——修改了志愿消防队员的职责要求(见4.2.12, 2009年版的4.3.3);
——修改了医疗机构的志愿消防队员比例要求(见4.3.1, 2009年版的4.3.1);
——修改了内设消防安全管理部门或消防安全管理员的工作要求(见4.3.2, 2009年版的4.3.2);
——增加了对不同人员开展消防安全教育、培训的要求(见4.4.3 b)、 d));
——修改了消防控制室值班制度要求(见4.4.6, 2009年版的4.4.6);
——修改了灭火和应急疏散预案演练制度要求(见4.4.12, 2009年版的4.4.12);
——增加了消防安全例会制度要求(见4.4.14);
——增加了日常巡查和检查要求(见4.5);
——修改了火灾危险源管理中有关用电、用气的管理要求(见4.6.2、 4.6.3, 2009年版的4.5.2、 4.5.3);
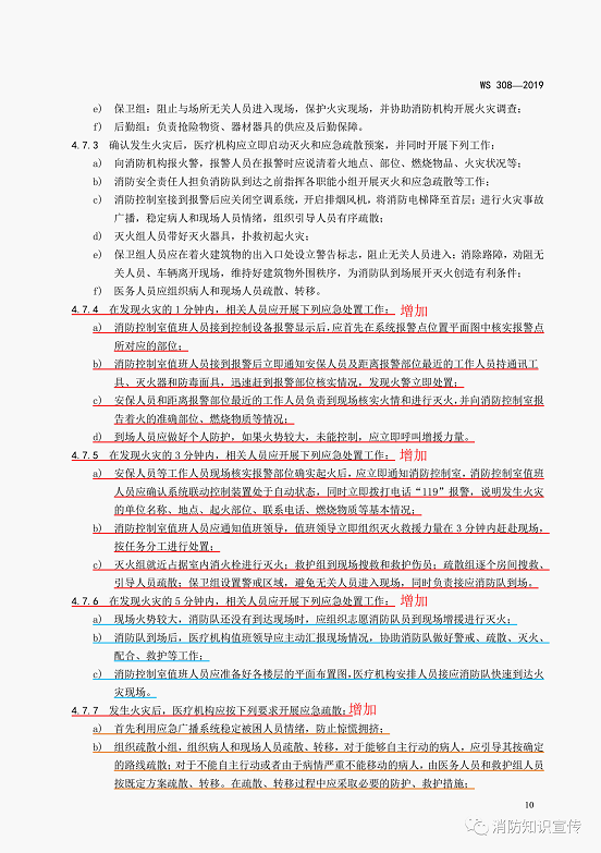
——增加了发现火灾的1分钟内、 3分钟内、 5分钟内的应急处置工作要求和发生火灾后医疗机构开展应急疏散要求(见4.7.4、 4.7.5、 4.7.6和4.7.7);
——增加了有关消防安全教育培训的要求(见4.8);
——增加行动不能自理或行动不便患者的病房布置楼层的要求(见5.4.4);
——增加了病案资料库消防安全管理要求(见5.6);
——增加了高压氧舱排氧口远离明火或火花散发地点的要求(见5.8.6);
——增加了放射机房消防安全管理要求(见5.9);
——增加了厨房消防安全管理要求(见5.11);
——增加了消防控制室的空间和设施要求(见5.13.1);
——增加了消防控制室的信息显示和设备管理要求(见5.13.4)。














火灾应急处置方面增加内容(对其他行业具有重要指导意义):
4.7.4 在发现火灾的 1 分钟内,相关人员应开展下列应急处置工作:
a) 消防控制室值班人员接到控制设备报警显示后,应首先在系统报警点位置平面图中核实报警点所对应的部位;
b) 消防控制室值班人员接到报警后立即通知安保人员及距离报警部位最近的工作人员持通讯工具、灭火器和防毒面具,迅速赶到报警部位核实情况,发现火警立即处置;
c) 安保人员和距离报警部位最近的工作人员负责到现场核实火情和进行灭火,并向消防控制室报告着火的准确部位、燃烧物质等情况;
d) 到场人员应做好个人防护,如果火势较大,未能控制,应立即呼叫增援力量。
4.7.5 在发现火灾的 3 分钟内,相关人员应开展下列应急处置工作:
a) 安保人员等工作人员现场核实报警部位确实起火后,应立即通知消防控制室,消防控制室值班人员应确认系统联动控制装置处于自动状态,同时立即拨打电话“119” 报警,说明发生火灾的单位名称、地点、起火部位、联系电话、燃烧物质等基本情况;
b) 消防控制室值班人员应通知值班领导,值班领导立即组织灭火救援力量在 3 分钟内赶赴现场,按任务分工进行处置;
c) 灭火组就近占据室内消火栓进行灭火;救护组到现场搜救和救护伤员;疏散组逐个房间搜救、引导人员疏散;保卫组设置警戒区域,避免无关人员进入现场,同时负责接应消防队到场。
4.7.6 在发现火灾的 5 分钟内,相关人员应开展下列应急处置工作:
a) 现场火势较大,消防队还没有到达现场时,应组织志愿消防队员到现场增援进行灭火;
b) 消防队到场后,医疗机构值班领导应主动汇报现场情况,协助消防队做好警戒、疏散、灭火、配合、救护等工作;
c) 消防控制室值班人员应准备好各楼层的平面布置图,医疗机构安排人员接应消防队快速到达火灾现场。
4.7.7 发生火灾后,医疗机构应按下列要求开展应急疏散:
a) 首先利用应急广播系统稳定被困人员情绪,防止惊慌拥挤;
b) 组织疏散小组,组织病人和现场人员疏散、转移,对于能够自主行动的病人,应引导其按确定的路线疏散;对于不能自主行动或者由于病情严重不能移动的病人,由医务人员和救护组人员按既定方案疏散、转移。在疏散、转移过程中应采取必要的防护、救护措施;
c) 在发生人流堵塞的情况下,应迅速安排人员采取有力措施进行疏散或避难;
d) 当安全出口受到烟雾或高温的威胁时,应采用消防卷盘或水枪降温等方式,保护疏散人员安全;
e) 对受伤或无法自行疏散的被困人员,应组成救护组直接抢救,或组织被困人员互救;
f) 屋顶发生局部塌落时,在保证安全前提下,应迅速组织经过训练的志愿消防队员,利用水枪掩护深入火场,救助被困人员;
g) 当消防队到达现场后,现场消防指挥应向消防队负责人报告火灾现场的情况,移交指挥权并服从专业指挥。
4.8 消防安全教育培训
4.8.1 医疗机构每年应至少组织工作人员开展一次消防安全教育培训,新上岗和进入新岗位的工作人员必须经过岗前消防培训,培训合格后方可上岗,培训内容包括:
a) 检查消除火灾隐患的能力、组织扑救初起火灾的能力、组织人员疏散逃生的能力、消防宣传教育培训的能力的相关知识;
b) 扑灭初起火灾的技能,懂得灭火器、防毒面具、消防水带、消防软盘、手动报警按钮、防火卷帘、常闭式防火门等的消防设施、器材的运用;
c) 本岗位消防安全职责和岗位火灾危险性及防范措施。
4.8.2 医疗机构每年应组织管理人员开展一次消防安全教育培训,培训内容除包括 4.8.1 规定的内容外,还包括:
a) 单位整体情况,如建筑类别、建筑层数、建筑数量、建筑面积、功能分布、建筑内单位数量、消防设施等;
b) 单位人员组织架构、应急指挥架构;
c) 单位所有消防安全管理制度,应急处置预案内容。
4.8.3 医疗机构每月应组织安保人员开展一次消防安全教育培训,培训内容包括:
a) 单位消防安全管理制度,尤其是火灾应急处置预案分工;
b) 燃气管道关阀切断和发现、排除火灾隐患的技能,防火巡査、检査要点,重点部位、场所的防护要求;
c) 建筑消防设施、安全疏散设施,如消防车道、消防车登高操作场地、疏散楼梯、疏散走道、消防电梯、消防控制中心、安全出口等设置位置及基本常识;
d) 灭火救援、疏散引导和简单医疗救护技能;
e) 防火巡査、检查记录表填写方法。
4.8.4 医疗机构每季度应组织工程人员开展一次消防安全教育培训,培训内容包括:
a) 排除简单消防设施、 器材故障的技能;
b) 发电机、排烟风机、送风机、消防水泵、消防卷帘、消防水炮、防火卷帘、湿式报警阀、雨淋阀、防火幕等设施的应急启动技能;
c) 单位建筑内各类进出水管阀门所在位置及开启要求;
d) 燃气管道关阀、切断的技能;
e) 切断着火区域氧气供应的技能;
f) 组织引导人员疏散、灭火救援的技能;
g) 消防设施月或季检査记录表填写方法。
4.8.5 医疗机构至少每半年应组织消防控制室操作人员开展一次消防安全教育培训,培训内容包括:
a) 消防控制设备的操作方法;
b) 火灾事故紧急处置流程;
c) 消防控制室值班记录表填写方法;
d) 单位基本情况,如建筑情况(建筑类别、建筑层数、建筑数量、建筑面积、功能分布、建筑内单位数量)、消防设施设置情况(设施种类、分布位置、水泵房和发电机房等重要功能用房设置位置、室外消火栓和水泵接合器安装位置)等。
上一条:
落实安全责任,推动安全发展下一条:
防风险,遏事故,除隐患急救电话:0813-120 预约挂号电话:0813-2401126、0813-2401026 投诉电话:2300337
联系电话(传真):0813-2201981 电子邮箱:zg_120@126.com 咨询电话:0813-2102560
南湖总院:四川省自贡市自流井区紫薇路1331号 檀木林院区:四川省自贡市自流井区檀木林街19号 汇东院区:四川省自贡市自流井区丹桂大街400号
办公时间:上午8:00-12:00,下午14:30-17:30(周一至周五,节假日除外)
蜀ICP备13006683号-1Copyright © 2002-2026 四川省自贡市第四人民医院 自贡市急救中心 四川卫生康复职业学院附属医院 All Rights Reserved